

配资网股票配资
1998年,被视作中国公募基金行业的发展元年。
这一年,我国共设立了6家基金管理公司,分别是:国泰基金、南方基金、华夏基金、华安基金、博时基金和鹏华基金。到1999年,又有嘉实基金、长盛基金、大成基金、富国基金这4家基金公司获准成立。
这10家基金管理公司,在市场中被称为“老十家”。历经二十多年的发展,“老十家”基金公司的发展大相径庭——有的风头正盛,有的却淡出一线,处于命运的十字路口。
2024年9月,国泰君安与海通证券的合并重组大幕开启。这桩广受市场关注的合并重组项目一直以“闪电速度”推进,2025年4月国泰海通证券正式挂牌。
然而,头部券商合并触发的连锁反应却似乎刚刚开始。
为满足监管“一参一控”要求,国泰海通证券旗下两家公募基金——华安基金、海富通基金的合并被提上日程。
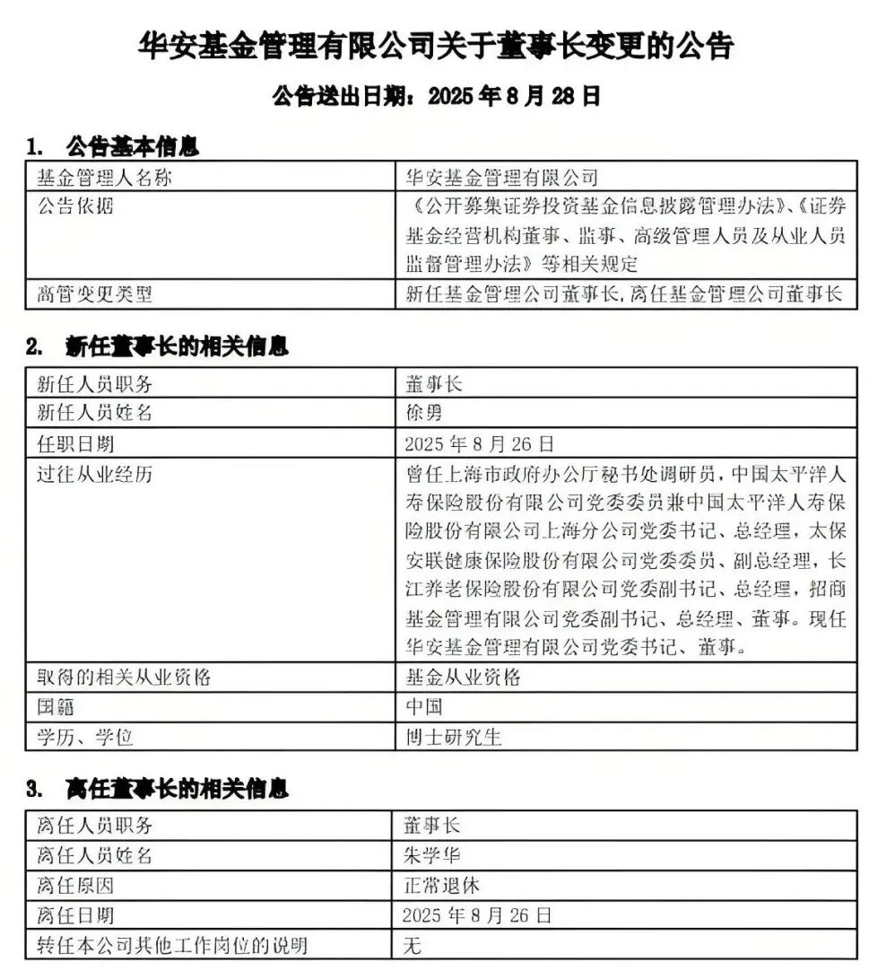
8月28日,华安基金发布公告,正式告别掌舵10年的董事长朱学华。接下来,新掌门徐勇又将带领这家成立27年、管理规模突破7000亿的“老十家”公募机构走向何方?
1
老将接连离场,华安基金“新老更迭”
「创业最前线」注意到,今年上半年华安基金老将接连离场。
此前已有多家媒体报道称,华安基金党委书记、董事长朱学华卸任党委书记一职,原招商基金总经理徐勇已经入职华安基金,并接任党委书记。
8月28日,华安基金发布公告,公司党委书记徐勇正式接任董事长一职,原董事长朱学华因正常退休而卸任。
图 / 华安基金公告出生于1965年的朱学华,已经到了退休年龄。
履历显示,加入华安基金之前,朱学华历任上海财政证券有限公司党总支副书记,上海证券有限责任公司党委书记,副董事长,副总经理,海际大和证券有限责任公司董事长。
2014年9月,朱学华转战华安基金,担任华安基金党委书记、董事长。在朱学华掌舵的十余年间,华安基金的管理规模实现跨越式发展。
Wind数据显示,朱学华在任期间,华安基金管理规模从2014年9月末639.56亿元增长至至2025年7月末7494.64亿元,增长10倍有余,业内排名第15位。
图 / 华安基金近十年基金管理规模表现(图源 / Wind)相比之下,接棒朱学华的新任董事长徐勇有着丰富且多元的行业履历。
徐勇的职业生涯横跨实业、政府、保险及公募基金等多个领域。履历显示,徐勇曾在太平洋人寿、太保安联健康、长江养老等险企任职。2022年6月,尚无公募基金公司管理经验的徐勇加入招商基金担任公司党委副书记、董事、总经理。
2025年5月,招商基金发布公告称,徐勇因个人原因离任。
Wind数据显示,从2022年6月末至2025年5月末,徐勇担任招商基金总经理近三年期间,该公司公募管理规模从7824.86亿元增长至9376.69亿元,业内排名从第12位上升至第9位。
在一把手变更之外,「创业最前线」还注意到,今年上半年华安基金多名知名基金经理离任。
较为业内关注的是,华安基金固收“一姐”孙丽娜的离任。今年3月,华安基金公告称,孙丽娜因个人原因,卸任多只基金的基金经理。
孙丽娜累计任职基金经理的时间超过10年,是公募行业的老将。之所以被称为固收“一姐”,还因为其管理的公募基金产品规模较大。
Wind数据显示,截至2024年底,孙丽娜管理的公募规模达2999.26亿元,而华安基金在管债券基金及货币基金规模合计4435.61亿元,孙丽娜一人管理规模占比达一半以上。
]article_adlist-->
图 / 孙丽娜近四年来基金管理规模及产品数量此前,孙丽娜有不少产品是和李邦长共同管理,所以孙丽娜离任后有些产品由李邦长单独管理,目前李邦长成为华安基金管理规模最大的基金经理。
权益类方面,今年5月,有着10年投资经验的老将李欣因个人原因离职,卸任所有在管产品。李欣离职前管理的7只基金总规模达80.16亿元。
需要的注意的是,李欣的离职显得颇为仓促。
李欣此前管理的这7只基金中,仅2只产品此前由李欣与他人共管,其离职后由共同管理该基金的基金经理接管。另外5只产品由于未提前安排共管基金经理,均是交由他人管理,其中有四只是管理规模10亿元以上的基金。
客观来看,基金经理的更换,对基金持有人乃至资本市场的平稳运行均有重大影响。基金经理人的仓促交接,有可能将破坏基金原有投资策略的连贯性,导致短期业绩波动加剧。
2
营收净利连降两年,规模结构失衡
作为市场知名的“老十家”基金公司之一,华安基金自1998年成立至今已走过27年的历程。
成立初期,华安基金在公募基金行业中展现出强劲的发展势头,旗下管理的基金规模一度稳居行业前五位置。
然而好景不长,2006年由于华安基金原总经理韩方河因涉嫌违纪问题被相关部门依法立案调查。
这一事件不仅引发了市场对公司治理能力的质疑,也对其客户信任度、产品发行能力及存量资金稳定性造成了显著影响。受此影响,华安基金当年行业规模排名出现大幅下滑,从2005年的第3位跌至2006年第12位。
此后多年,华安基金的发展态势始终未能重回巅峰。尤其是华安基金与华夏基金、南方基金等同属中国公募基金行业起步阶段的“老十家”相比,差距不断拉大。
华夏基金、南方基金凭借稳定的投研团队、完善的产品布局以及持续的业绩表现,始终稳居行业第一梯队。而华安基金在发展进程中逐渐落后,从一线基金公司行列中淡出。
图 / Wind从营收和净利润数据来看,华安基金近年来经营状况表现不佳。Wind数据显示,其营业收入与净利润已连续两年“双降”。
2022年至2024年,华安基金营业收入为36.03亿元、34.39亿元及31.10亿元,近两年同比下降4.49%、9.57%;同期净利润分别为10.31亿元、9.35亿元及9.10亿元,近两年同比下降7.83%、4.21%,盈利能力持续承压。
]article_adlist-->
]article_adlist-->在公募基金行业竞争日益激烈的背景下,华安基金的规模增长却呈现出明显的结构性特征,即高度依赖固定收益类产品。
Wind数据显示,截至8月28日,华安基金在管基金产品数量为287只,规模合计为7176.43亿元。
图 / Wind
]article_adlist-->固收类产品占比超65%。其中,债券型基金管理规模为1656.95亿元,货币市场型基金管理规模达3038.58亿元。
相比之下,华安基金权益类产品规模较小,旗下股票型和混合型基金管理规模分别为686.61亿元和819.40亿元。
需要注意的是,固收类产品以稳健著称,容易吸引追求安全性的投资者,尤其在市场波动较大时,能推动规模快速上升。
不过,这类产品的收益天花板相对明显,其长期年化收益率普遍较低,多数产品年化收益集中在2%-4%区间,远低于权益类基金在牛市中的潜在收益。
3
合并靴子待落地,华安基金何去何从?
近年来,券商行业已掀起一场持续的并购重组浪潮。
其中,国泰君安和海通证券合并为“国泰海通证券”,这一“巨无霸”案例受到市场高度关注。
2024年9月,原国泰君安正式披露吸收合并海通证券的计划。在一年的时间里,这桩业内“空前”的收购计划先后获得公司内部同意、监管核准且迈出实质性步伐。2025年4月11日,合并更名后的“国泰海通”正式对外亮相。
8月18日晚间,国泰海通发布公告称,公司将于9月12实施法人切换、客户及业务迁移合并,将原海通证券在相关单位的法人主体切换为国泰海通,适时将原海通证券的客户及业务迁移合并入国泰海通。
法人切换、客户及业务迁移,是证券公司合并后实现全面融合、为客户提供统一服务的必要举措。这意味着,国泰海通证券合并重组进程已迈出新步伐。
而国泰海通证券旗下两家公募基金——华安基金、海富通基金的合并,也成为悬于两家基金公司头顶上的“达摩克里斯之剑”。
合并之前,国泰君安证券持股华安基金51%。海通证券持股海富通基金51%,参股富国基金27.77%,国泰君安证券资管持有公募牌照;合并后的国泰海通证券,则同时控股华安基金、海富通基金两家公募,同时参股富国基金。
这一布局不符合证监会关于证券公司资管子公司“一参一控一牌”的要求(编者按:同一主体参股基金管理公司的数量不得超过2家,其中控制基金管理公司的数量不得超过1家)。因此,两家基金公司合并传闻不断。
官网显示,海富通基金成立时间为2003年4月晚于华安基金,其是中国首批获准成立的中外合资基金管理公司之一。
「创业最前线」对比两家公司核心数据发现,华安基金无论是在基金管理规模还是业绩层面都优于海富通基金。
Wind数据显示,截至8月28日,海富通基金在管基金产品数量为98只,规模合计为2172.77亿元,不足华安基金的三分之一。
]article_adlist-->
图 / Wind业绩方面,海富通基金2024年经营数据尚未披露。
Wind数据显示,海富通基金2022年、2023年营收净利连降两年。2023年,海富通基金实现营业收入11.64亿元、净利润4.17亿元,在盈利能力上都远不及华安基金。

但在牌照方面,海富通基金却远优于华安基金。海富通基金是为数不多拥有公募基金、企业年金、专户、社保、投资咨询及海外业务等全牌照基金管理公司。
Wind数据显示,海富通基金拥有华安基金所没有的社保基金境内管理人、基本养老保险投资管理人、企业年金投资管理人资格这三张稀缺牌照。

]article_adlist-->尤其是根据监管规定,社保年金牌照名称不得随意变更,因此也有市场人士猜测合并后或沿用“海富通”品牌。
今年4月,在国泰海通合并落地后首个业绩说明会上,国泰海通董事长朱健表示,公司将在一年内制定并上报子公司整合的具体整合方案、明确时间表。
随着徐勇掌舵华安基金,两家基金公司接下来的这场合并大戏又将如何演绎?对此,「创业最前线」将持续关注。
*注:文中题图来自摄图网,基于VRF协议。
]article_adlist-->@投稿专线 微信:cyzqx2013
]article_adlist-->
海量资讯、精准解读,尽在新浪财经APP
金御优配提示:文章来自网络,不代表本站观点。